1. Understanding PII and PHI in the VMS System
It’s important to understand the difference between Personally Identifiable Information (PII) and Protected Health Information (PHI) within the Athena VMS system:
PII is always tracked and stored within the system for identification purposes.
PHI, on the other hand, is optional to be sent and or saved to the server.
The VMS system primarily deals with PII, which may limit your ability to perform certain searches, such as pinpointing the specific room a visitor is in. However, if you need to investigate room locations, PHI will be stored in the cloud and will include both the visitor's name and their room number. If only the name is used without the room number, then only PII is involved.
2. Platform Security Overview
To secure sensitive data, the platform follows a structured process:
iPads communicate directly with the Middleware Athena Epic server, which then interacts with the Epic server application on the client side.
There is no direct communication between iPads and the Client Epic application. The iPad only holds the current record in memory temporarily and discards it once it’s printed. This ensures that if an iPad is stolen, no sensitive data remains accessible.
3. Encryption and Data Protection
The security of both PHI and PII is ensured through strong encryption:
Private encryption keys are stored on iPads to secure the data. These keys are unique to each iPad and cannot be accessed by the server (which only has public keys), meaning only the iPad can decrypt the data.
This encryption ensures that unauthorized individuals, including Athena employees, cannot access sensitive information. Only the iPad with the appropriate encryption key can decrypt the data. Furthermore, the encryption keys and the data are stored on separate servers for added security.
4. Access Control and Audit Measures
To ensure the integrity and security of the data:
Selected PII data is stored on the server and is protected by an additional layer of security, including two-factor authentication (2FA) for all Athena employees.
All login activities are continuously monitored and audited to ensure that client data is accessed only when necessary, such as for debugging purposes.
To prevent accidental data exposure, 2FA is required for all entry points, including alerts, ensuring that only authorized personnel can access sensitive information.
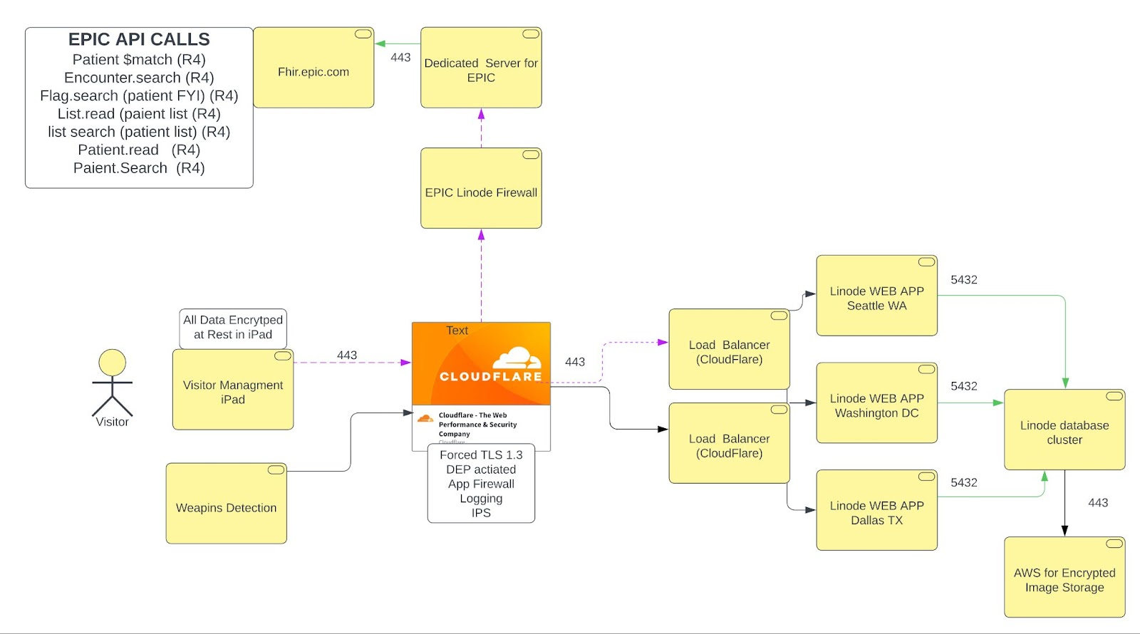
Visitor Interaction (Left Side):
The "Visitor Management iPad" represents the point of interaction, where patient information is initially entered. It emphasizes the importance of data security at the point of entry, noting "All Data Encrypted at Rest in iPad."
The "EPIC API Calls" box lists the specific data requests made to the EPIC system. These are standardized queries (indicated by "R4") for patient matching, encounter details, and other essential medical information.
EPIC System (Top):
"fhir.epic.com" signifies the dedicated server hosting the EPIC system. This is the core database where patient records are stored.
The "EPIC Linode Firewall" highlights the security measures in place to protect this sensitive data from unauthorized access.
Cloudflare (Center):
Cloudflare acts as a critical security and performance layer. It provides:
Security: Including a Web Application Firewall (WAF), intrusion prevention (IPS), and protection against distributed denial-of-service (DDoS) attacks.
Performance: By optimizing data delivery and ensuring system availability.
Compliance: By enforcing protocols like TLS 1.3 for secure communication.
Linode Web Application Servers (Right Side):
These servers, located in different geographic regions (Seattle, Washington D.C., and Dallas), provide redundancy and scalability. They ensure the system remains accessible and responsive.
They communicate with the "Linode database cluster" to retrieve and update patient information.
Linode Database Cluster (Right Center):
This is the central repository for patient data. It is designed for high availability and reliability.
AWS for Encrypted Image Storage (Bottom Right):
This indicates that medical images, such as X-rays or scans, are stored separately in Amazon Web Services (AWS) with robust encryption to maintain patient privacy.
Data Flow:
The diagram illustrates the flow of data from the initial iPad entry, through the secure Cloudflare layer, to the application servers, and finally to the database and image storage.
The port numbers (443 and 5432) indicate secure communication protocols.
Key Takeaways
This system prioritizes data security and patient privacy through multiple layers of encryption and security measures.
It uses a cloud-based architecture for scalability, reliability, and performance.
It integrates with the EPIC EHR system to manage patient medical records efficiently.
This architecture is designed to handle sensitive patient information in a compliant and secure manner, ensuring both data integrity and accessibility for authorized users.
The data fields that you can check or uncheck for PHI include:
Room number
Driver’s license/Passport information
Connecting Epic to Athena Security
To connect Epic to your Athena Security system, first download the Athena Entrance Pass Visitor Management app from the Epic App Store, then connect it.
Was this article helpful?
That’s Great!
Thank you for your feedback
Sorry! We couldn't be helpful
Thank you for your feedback
Feedback sent
We appreciate your effort and will try to fix the article
